On Two Ends: The Spectrum of Understanding and Indexing Democracy

The issues of measuring and defining democracy and categorising regimes remain critical contentions in academic literature and policymaking. The concept of democracy evolved considerably from the Greek city-states until today, and the complexity of political systems only increased as time went on. In this article, I will explore the concept of democracy and how it affects democracy indices and highlight the Regimes of the World index.
Defining Democracy
The conception of democracy shifted heavily. In the eighteenth century, democracy was seen through a participatory lens, emphasising its role as a participatory decision-making process. This definition struggled heavily with vaguely defined terms, as it viewed democracy as an institutional arrangement used to exercise the power of the people, without specifying who they are, through elected individuals that implement the common good, regardless of whether a unified common good could be reached.
Schumpeter pioneered the usage of procedural terms to define democracy, in contrast with the normative classical view. He concluded that democracy is an arrangement of institutions in which the electorate participates in elections to produce a representative body that conveys the electorate’s interests[1]. Other scholars later added to this definition, specifying that the electorate includes virtually all adult citizens, that elections are free and fair, that power transitions are peaceful, and that results are honoured[2]. This definition has been the most influential in political science and American political science[3].
Polyarchy
In 1971, Dahl changed the scene by introducing his conception of polyarchy. His main argument was that democracy, a system of governance completely responsive to all citizens, is impossible to reach in any state. Instead, he proposed a polyarchy, a rule of the many, as a realistic system of governance that conforms to the ideals of democracy.
Instead of proposing a definition for what a ppolyarchy is, he proposed a procedural minimum that could be used to determine whether a system of governance is a polyarchy or not:
- “Control over government decisions about policy is constitutionally vested in elected officials.
- Elected officials are chosen in frequent and fairly conducted elections in which coercion is comparatively uncommon.
- Practically all adults have the right to vote in the election of officials.
- Practically all adults have the right to run for elective offices in the government…
- Citizens have a right to express themselves without the danger of severe punishment on political matters broadly defined…
- Citizens have a right to seek out alternative sources of information. Moreover, alternative sources of information exist and are protected by law.
- …Citizens also have the right to form relatively independent associations or organisations, including independent political parties and interest groups.”[4]
Schmitter and Karl further contributed to the building of this minimum. They added to the first point that an unelected official must not be opposed by unelected officials (i.e., the army or the bureaucracy) and an eighth criterion of self-governance.[5]
Measuring Democracy
Regardless of whether an agreed-upon definition of democracy exists, the issue of measuring and indexing democracy remains contentious. Anna Lührmann presented four main views in regime typology: Continuous, dichotomous, polychotomous, and multidimensional.[6]
Set categories: The Dichotomous and Polychotomous views
These two approaches are similar in that they have set categories that describe degrees of democracy. Both view regime typology discretely, ascribing set descriptions to specific regimes.
In the dichotomous approach, the two regimes are ‘democracy’ and ‘non-democracy,’ and Dahl’s procedural minimum could be used as a qualitative criterion for distinguishing between the two. On the other hand, a specific threshold could be determined, in an arguably arbitrary and subjective sense, to create a cut-off point in quantitative data to assess regime type. This approach is suitable for use in non-academic contexts, such as public affairs or non-specialist contexts that do not need detailed information on regime typology.
Similarly, polychotomous approaches have distinct categories. However, they are more specialised than the dichotomous view and understand democracy as a set of institutions that states could partially have. The Freedom House Index is an example, having three categories: Free, Partly Free, and Not Free. Such categorisation helps translate quantitative data into qualitative terms, making it easier for non-specialists to have more accurate descriptors than the dichotomous approach without requiring an extensive understanding of the methodology.
Whether using the dichotomous or the polychotomous approach, relying on quantitative data presents the challenge of deciding arbitrary cut-off points. Using qualitative data, conversely, presents conceptual difficulties through either conceptual stretching or differentiation. To elaborate on the example of the Freedom House Index, its methodology and questions extend beyond the procedural minimum outlined by Dahl and examine more functional subjects, such as inclusion and social justice. The conceptual stretching, in this case, has been a source of criticism as it leans towards Western conceptions of democracy and has been criticised for its subjectivity as well.
Democracy as a spectrum: The Continuous and Multidimensional views
Alternatively, the continuous and multidimensional views emphasise the fluid nature of measuring the degree of democracy by providing a contentious rather than a discrete measure.
The contentious view traditionally measures a single dimension of democracy. Bollen and Jack [7] emphasised that the continuous nature of political democracy required a similarly continuous measure rather than a discrete one. They also argued against including indicators such as stability in measuring democracy.
Alternatively, a multidimensional view of democracy emphasises the different aspects of democracy, measuring multiple indices of democracy simultaneously. The Varieties of Democracy Index (V-Dem), for example, measures five primary democracy indices and 470 indicators, and accounts for confidence margins. The multidimensional approach has significant advantages in formulating a comprehensive view of democracy. However, it presents difficulties for general audiences in understanding data. Nonetheless, it provides many needed metrics and measures for scholarly research investigating democracy.
A Hybrid View: The Regimes of the World Typology
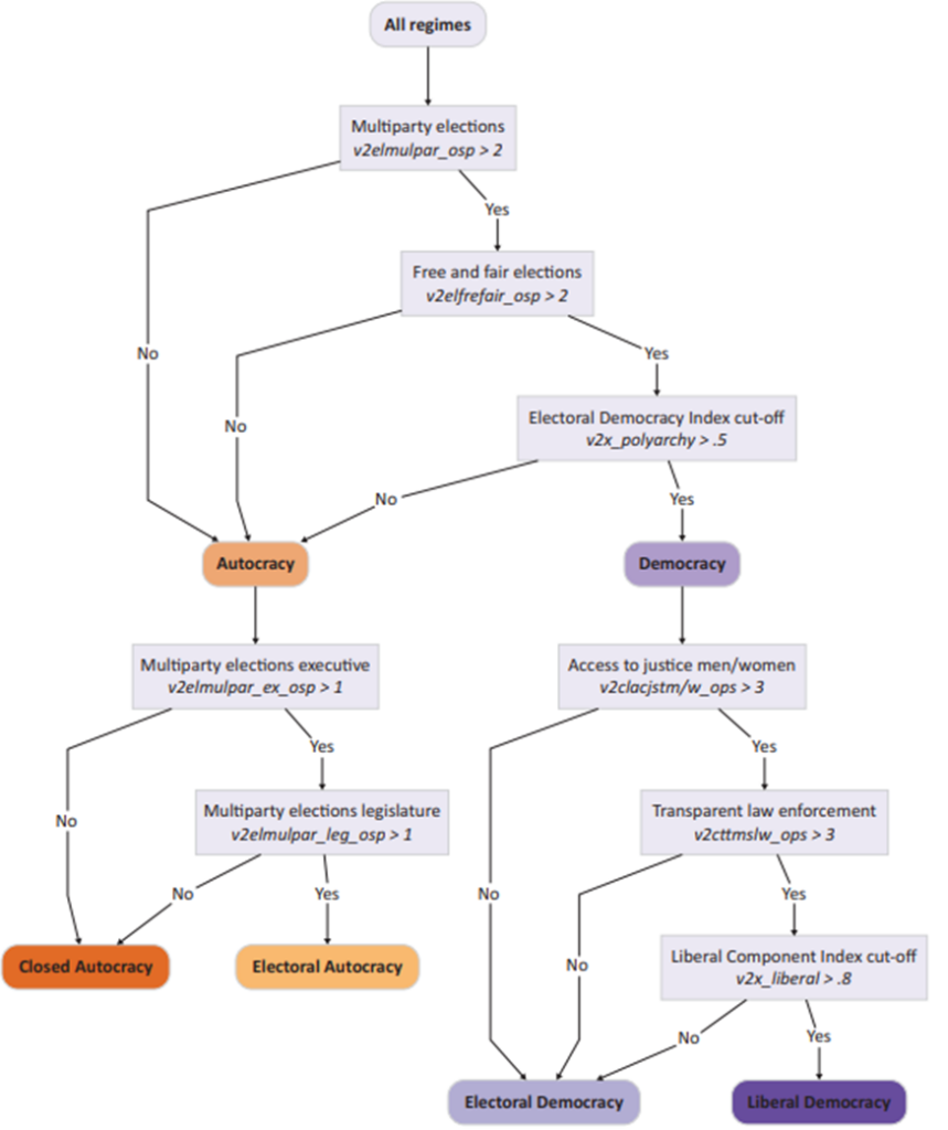
Utilising the V-Dem dataset, Anna Luhrmann[8] created the Regimes of the World (RoW) regime typology, a polychotomic, continuous typology of regimes. Drawing on previous work in academic literature and utilising V-Dem data, it separates regimes into four types: Closed Autocracies, Electoral Autocracies, Electoral Democracies, and Liberal Democracies.

Figure 1 Coding schema for RoW[1]
RoW has three primary advantages: it uses open-access, high-quality, multidimensional, quantitative data coded into four discrete categories, the four categories are based on qualitative descriptors, and it accounts for error margins in measuring democracy. This balances the academic nature of continuous indices and the ease of understanding discrete ones while providing a more transparent typology.
However, using the procedural minimum of a polyarchy to label regimes as democracies could be criticised as a form of conceptual shrinkage, as functional definitions stress the rule of law and other democratic institutions as highly important. Further, the four discrete categories, seen as beginning with Closed Autocracy and ending with Liberal Democracy, give an impression of linearity, understating the multidimensional view of democracy used in the original data. The implicated linearity has implications when analysing regime transition, such as the case of autocratisation and democratic backsliding. Not accounting for political culture, elite behaviour, and informal trends can fail to showcase backsliding in liberal democracies.
Conclusion
While democracy remains challenging to define, a spectrum arises. On one side is the minimalist definition, which emphasises procedural aspects of democracy. The maximalist definition emphasises other functional aspects. These disagreements are amplified by the indexing procedure, which requires either conceptual stretching or conceptual differentiation when defining the terms and parameters of the index.
While different views on how to index democracy exist, each view is suitable to specific applications, considering the field and the question being addressed in research. Most views essentially view democracy on a continuum, ranging from autocracy to democracy.
When indexing, using discrete measures can be difficult because they require setting cut-off points between different kinds of regimes. Eventually, these thresholds become more arbitrary and subjective than concrete, leading to criticism relating to the grey areas and the thresholds themselves. On the other hand, continuous measures can avoid the issue of arbitrary cut-off points. But, it becomes more challenging to distinguish regime types, especially when considering the multidimensional aspect of democracy and the institutional variations.
[1] Lührmann, Tannenberg, and Lindberg, ‘Regimes of the World (RoW)’, fig. 1.
[1] Joseph A. Schumpeter, Capitalism, Socialism and Democracy, ed. Joseph E. Stiglitz (1943; repr., London: Routledge, 2010).
[2] David Beetham, ‘Conditions for Democratic Consolidation’, Review of African Political Economy 21, no. 60 (June 1994): 157–72, https://doi.org/10.1080/03056249408704053.
[3] Philippe C Schmitter and Terry Lynn Karl, ‘What Democracy Is. . . and Is Not’, Journal of Democracy 2, no. 3 (1991): 75–88, https://doi.org/10.1353/jod.1991.0033.
[4] Robert A. Dahl, Polyarchy: Participation and Opposition, Political Science (New Haven (Conn.): Yale university press, 1971), 11.
[5] Schmitter and Karl, ‘What Democracy Is. . . and Is Not’.
[6] Anna Lührmann, Marcus Tannenberg, and Staffan I. Lindberg, ‘Regimes of the World (RoW): Opening New Avenues for the Comparative Study of Political Regimes’, Politics and Governance 6, no. 1 (19 March 2018): 60–77, https://doi.org/10.17645/pag.v6i1.1214.
[7] ‘Democracy, Stability, and Dichotomies’, American Sociological Review 54, no. 4 (August 1989): 612, https://doi.org/10.2307/2095882.
[8] Lührmann, Tannenberg, and Lindberg, ‘Regimes of the World (RoW)’.
